简体
繁体
一网
搜
网站首页
首 页
资讯中心
县长之窗
政府信息公开
政务服务
互动交流
解读回应
数据发布
魅力祁门
政务新媒体
当前位置:
首页
> 政府信息公开 > 祁门县芦溪乡人民政府
>
财政资金
>
财政专项资金管理和使用情况
>
农村五保供养补助
>
政策与标准
索
引
号:
003157038/202512-00011
信息分类:
政策与标准
主题分类:
国民经济管理、国有资产监管,财政、金融、审计,民政、扶贫、救灾
发文日期:
2025-12-12
发布机构:
祁门县芦溪乡人民政府
发布日期:
2025-12-12
生效日期:
有效
废止日期:
发布文号:
无文号
关
键
词:
内容概述:
有
效
性:
有效
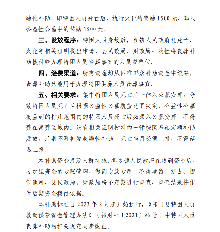
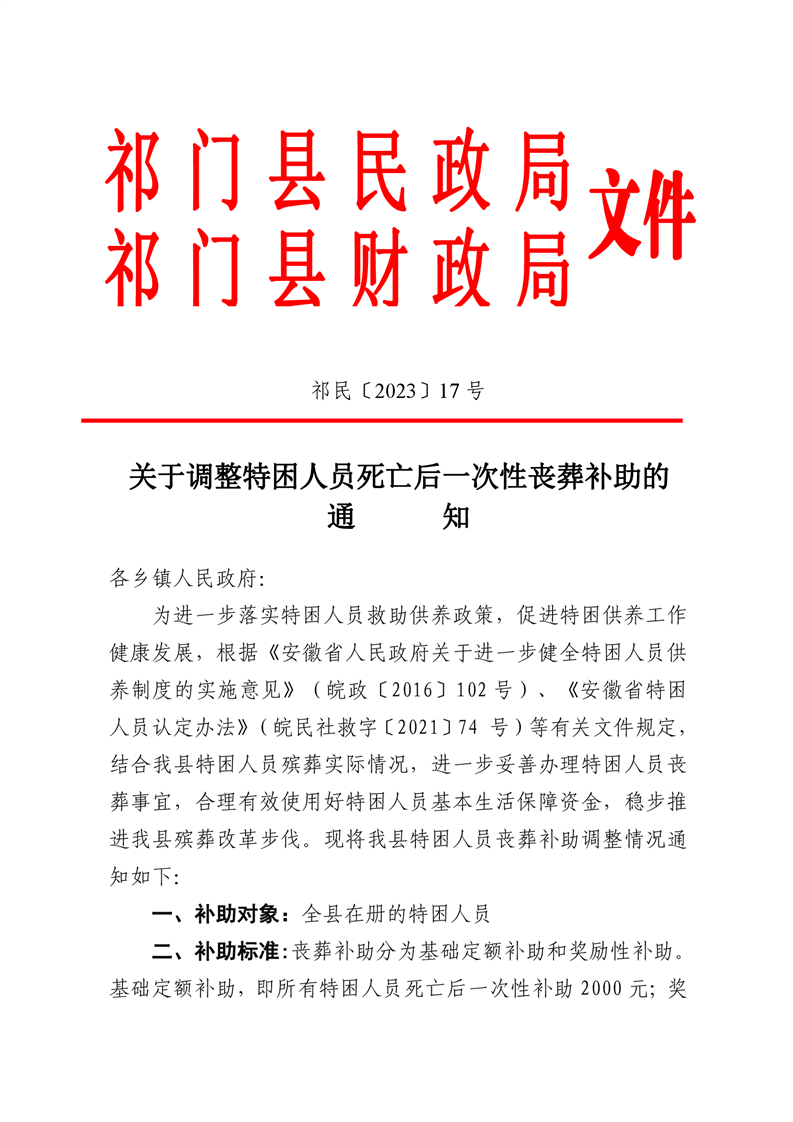
关于调整特困人员死亡后一次性丧葬补助的通知
作者:芦溪乡政府
发布时间:2025-12-12 09:50
信息来源:祁门县芦溪乡人民政府
阅读次数:
次
字号:
大
中
小
文本下载
我要纠错
打印
收藏
扫一扫在手机打开当前页