简体
繁体
一网
搜
网站首页
首 页
资讯中心
县长之窗
政府信息公开
政务服务
互动交流
解读回应
数据发布
魅力祁门
政务新媒体
当前位置:
首页
> 政府信息公开 > 祁门县溶口乡人民政府
>
财政资金
>
财政专项资金管理和使用情况
>
国家免费孕前优生健康检查项目专项资金管理和使用情况
>
政策与标准
索
引
号:
003156940/202511-00022
信息分类:
政策与标准
主题分类:
人口与计划生育、妇女儿童工作
发文日期:
发布机构:
祁门县溶口乡人民政府
发布日期:
2025-11-24
生效日期:
2025-04-18
废止日期:
发布文号:
祁卫健〔2025〕23号
关
键
词:
内容概述:
有
效
性:
有效
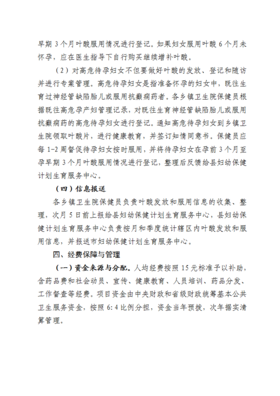
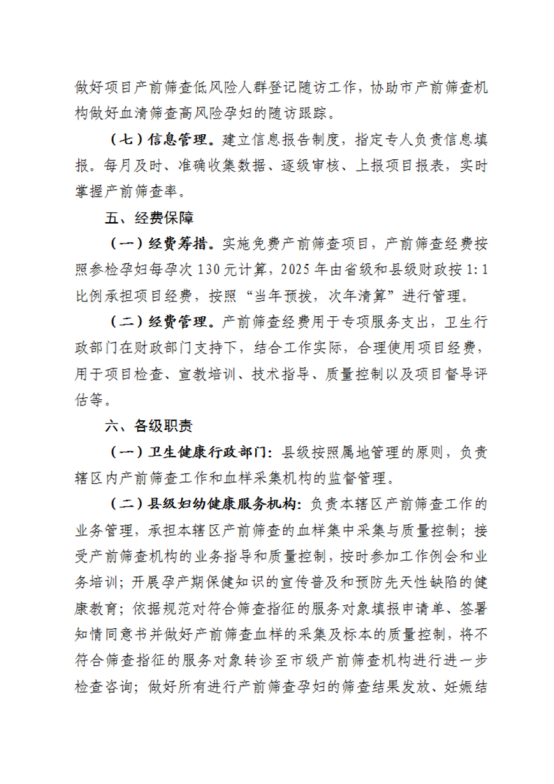
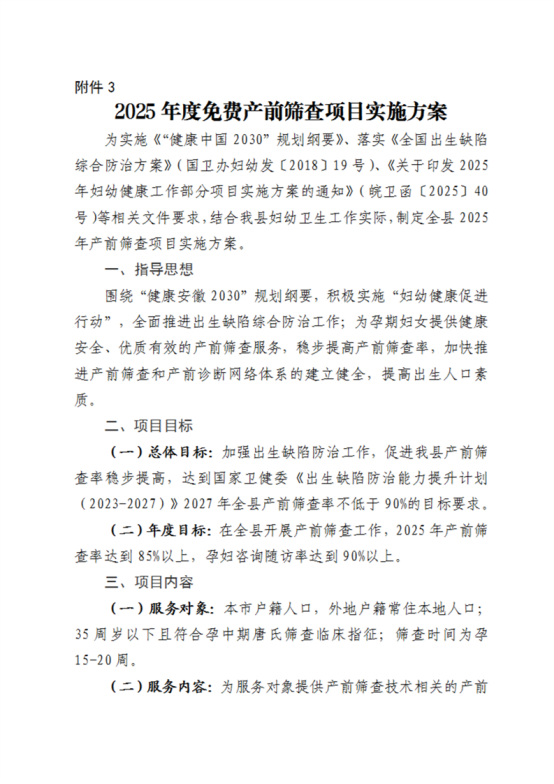
关于印发2025年妇幼健康工作部分项目实施方案的通知
作者:溶口乡政府
发布时间:2025-11-24 11:31
信息来源:祁门县卫生健康委员会
阅读次数:
次
字号:
大
中
小
文本下载
我要纠错
打印
收藏
扫一扫在手机打开当前页