简体
繁体
一网
搜
网站首页
首 页
资讯中心
县长之窗
政府信息公开
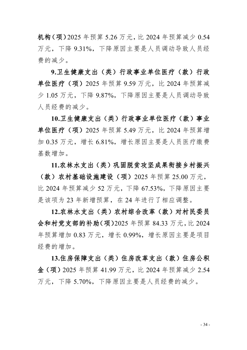
政务服务
互动交流
解读回应
数据发布
魅力祁门
政务新媒体
当前位置:
首页
> 政府信息公开 > 祁门县柏溪乡人民政府
>
财政资金
>
年度财政预决算
索
引
号:
779068542/202510-00025
信息分类:
年度财政预决算
主题分类:
财政、金融、审计,公民
发文日期:
发布机构:
祁门县柏溪乡人民政府
发布日期:
2025-10-24
生效日期:
有效
废止日期:
发布文号:
无
关
键
词:
内容概述:
有
效
性:
有效
祁门县柏溪乡人民政府2025年度部门预算
作者:柏溪乡政府
发布时间:2025-10-24 11:54
信息来源:祁门县柏溪乡人民政府
阅读次数:
次
字号:
大
中
小
文本下载
我要纠错
打印
收藏
扫一扫在手机打开当前页