祁门县进一步加强基层应急能力建设的实施意见(试行)
为深入推进我县应急管理体制改革,全面加强全县基层应急管理体系和能力建设,统筹推进经济社会发展和安全,根据《中共中央国务院关于加强基层治理体系和治理能力现代化建设的意见》(中发〔2021〕16号)要求,结合我县实际提出如下实施意见。
一、指导思想
以习近平新时代中国特色社会主义思想为指导,深入学习贯彻党的二十大精神和习近平总书记关于公共安全、应急管理和基层治理的重要论述,以及考察安徽时的重要讲话指示精神,坚持人民至上、生命至上,坚持统筹发展和安全,坚持安全第一、预防为主,聚焦健全组织、完善体系,规范制度、理顺机制,加强力量、提升能力,切实夯实基层基础,全力打通“最后一公里”,全面深入推进基层应急管理体系和能力建设现代化。
二、基本原则
统一领导、分级负责。明确乡镇应急管理职责和村(社区)应急管理工作内容,健全完善“横向到边、纵向到底”的应急管理体系,形成上下贯通、协调一致、各负其责、齐抓共管的应急管理工作格局。
分类指导、探索创新。坚持分层推进、分步实施,不搞一刀切,鼓励大胆尝试、攻坚克难,形成既体现共性要求,又具有特色的基层应急管理新模式。
整合资源、综合施策。统筹安全生产、防灾减灾救灾资源使用,坚持专兼融合、一专多能、一队多用、多网共建共用,做到组织指挥、应急队伍、综合保障实用管用。
立足实际、规范建设。结合本地安全生产、自然灾害形势特点,以及人员、经费保障实际,健全组织、完善制度、强化能力,确保常态规范运行。
三、工作目标
到2025年,健全完善乡镇和村(社区)应急管理体系,乡镇实现“十有”,即:有工作机构、有专职人员、有办公场所、有运行机制、有制度预案、有救援队伍、有避险设施、有物资装备、有培训演练、有安全文化;村(社区)按照“早发现、早报告、早处置”要求实现“三有”,即:有场地设施、有物资装备、有制度预案,打通应急管理“最后一公里”,基本形成党委领导、政府负责、公众参与、社会协同的基层应急管理工作格局,建成常态化管理和非常态应急动态衔接的工作机制,全县基层应急管理体系和能力建设水平显著提高。
四、主要任务
(一)提升基层应急管理组织领导能力
1.健全组织架构。(1)乡镇要整合安全生产、防汛抗旱、地质灾害防御、森林防灭火、消防、灾情管理等资源和力量,成立乡镇应急管理综合办公室。由党委政府分管负责人牵头负责,统筹辖区内应急管理工作。(2)应急管理综合办公室应设固定工作场所,配备办公设备,根据本辖区人口数量、经济规模、灾害事故特点、安全风险程度等因素,配齐配强工作人员。(3)村(社区)设立应急服务站(点),“两委”主要负责人负主责,配备不少于2名应急消防管理人员。
2.统筹协调指挥。(1)乡镇优化完善应急指挥机制,规范“基层吹哨、部门报到”工作流程,以“救早救小”原则开展先期处置,统一指挥调度应急力量和物资。(2)乡镇建立与村(社区)、救援队伍、网格员等互联互通和指挥联动机制,强化统一指挥和协调联动。
3.完善责任体系。(1)乡镇党政主要负责人为辖区应急管理工作第一责任人,班子其他成员对分管范围内的应急管理工作负领导责任。(2)按照“责能相配”原则,明确乡镇各工作机构、村(社区)、网格员的应急管理工作职责,厘清职能边界。(3)建立“乡镇包村、村包组、党员干部包户”的应急工作责任制,明确包保责任人及包保职责。
4.规范规章制度。(1)乡镇建立完善应急值守、信息报送、会商研判、信息发布、隐患排查、预案管理、队伍建设、物资保障、社会动员、应急处置等应急管理规章制度,实现灾害事故全时段管理。(2)村(社区)制定本地隐患排查、信息传递、先期处置工作流程图。
(二)提升基层应急管理风险防控能力
5.建立应急网格。(1)乡镇将应急管理纳入基层治理体系,划定应急管理网格,与社会治安、平安建设等工作一体化融合推进。(2)明确网格责任人和工作职责,实行定岗、定人、定责清单式管理。(3)整合各类信息员等网格资源,一体化推进综合性应急网格队伍建设。
6.摸清风险底数。(1)乡镇、村(社区)常态化开展风险隐患排查,聚焦燃气、建筑施工、危化、矿山、工贸、林业等重点行业,医院、学校、餐馆、商场、景区、林区等重点场所,洪灾地灾威胁区、江河湖库堤坝、危旧房屋、道路桥梁、有限空间、建筑工地等重点部位,摸清风险隐患数量与分布。(2)推广运用“随手拍”等简便易用的风险信息报送系统,鼓励群众发现并报告身边隐患。(3)强化风险管控,实施分类分级管理,制定风险隐患、防控责任和整改措施三项清单,实行闭环动态管理。
7.开展巡查排险。(1)乡镇、村(社区)建立辖区安全生产和自然灾害风险日常巡查和应急巡查制度,明确责任人、巡查路线、巡查频次、巡查内容等。巡查发现风险隐患应及时采取措施并上报,在隐患点和风险防范区设警示标志。推行重大风险清单,落实“一险一案”管控措施,实行隐患闭环整改、动态销号。(2)应急响应启动后,乡镇根据规定,建立“关停撤”机制,按照权限,决定采取停止户外活动、停工、停业、停课、停运“五停”措施。(3)乡镇视情发布管控指令,督促村(社区)对危险区域采取禁止无关人员进入等措施。紧急情况下,可先行采取必要措施,事后进行报告。
8.严格执法检查。(1)乡镇根据乡镇赋权或委托执法情况,建立执法清单,明确监管执法职责、执法范围和执法重点。(2)乡镇用好综合行政执法队伍,加强执法装备、服装配备,强化执法信息化运用。(3)乡镇规范行政执法自由裁量权的行使,落实行政执法公示、执法全过程记录等制度,实现行政执法信息及时准确公示、行政执法全过程留痕和可回溯管理。
9.落实预警叫应。(1)乡镇健全完善预测预警信息网络,及时汇总研判风险预警信息,及时传递发布预警信息,确保重要预警信息、工作指令第一时间传递到位。(2)村(社区)充分利用应急广播、电话、短信、微信、公共电子显示屏等传递预警信息,必要时通过流动喇叭、鸣锣、吹哨、“敲门”等方式,及时通知到户到人。(3)建立临灾预警“叫应”机制,应急责任人接到预警信息后,要及时反馈并采取相应防范应对措施,做到“叫醒”到位,“回应”及时。
(三)提升基层应急管理处置能力
10.编制应急预案。(1)乡镇组织编制综合(总体)应急预案、专项应急预案、村(社区)应急预案和有关单位应急预案,预案编制应具有针对性、可操作性,力求简明、实用、管用。(2)乡镇应灵活设定预案体系、框架要素、编制程序、响应程序和处置措施。(3)村(社区)坚持多案合一,在功能定位上突出自救互救和疏散转移,侧重明确主要风险、人员分工分组、信息报告、预警响应、自救互救、疏散转移、应急资源等内容。
11.开展应急演练。(1)乡镇制定年度计划,采取实战演练、桌面推演等方式,每年至少开展1次人员广泛参与、处置联动性强的综合性或重点灾种应急演练。(2)村(社区)每年至少组织开展1次群众转移避险实战演练,侧重检验熟悉流程、协同配合和群众知情参与能力。(3)注重对演练效果及组织工作的评估,邀请行业管理人员、专家参加,重点评估应急准备、应急机制、应急措施等,检验预案的针对性、适用性和可操作性,提出改进意见,完善应急预案。
12.加强队伍建设。(1)乡镇、村(社区)按照“一专多能、一队多用、专兼职结合”要求,依托现有防汛抗旱小分队、护林员等资源,组织基层公安、医务、民兵、企事业单位人员以及志愿者等,组建基层综合性应急救援队伍,承担辖区巡查和突发灾情险情先期处置工作。其中乡镇不少于30人,任务重的祁山、历口、安凌三个乡镇不少于50人;村(社区)不少于15人。(2)应急救援队伍采取岗位自训、集中轮训等方式,开展应急知识学习、救援技能培训。每年至少开展1次实兵拉动演练。(3)提升应急管理工作人员和网格员能力水平,每年累计参加集中轮训时间不少于4天。(4)推动为应急管理和抢险救援人员配备必要的安全防护装备,购买人身意外伤害保险。(5)对在重大风险隐患排查处置和灾害事故应对中表现突出的集体和个人,按规定给予褒扬激励。
13.提前转移避险。(1)乡镇强化预警和响应措施衔接,明确受威胁人员转移条件、完成时限。村(社区)建立转移责任人和被转移人员对应清单,落实“一对一”责任,向转移对象发放转移避险“明白卡”。(2)接到上级转移指令、收到预警并研判可能发生灾害事故或出现突发情况威胁群众生命安全时,坚持“乡镇统筹、村自为战”,果断迅速组织人员转移。(3)做好已转移人员安置和现场管控,险情解除确认安全后方可返回。
14.规范处置信息。(1)乡镇落实领导带班、专人值班制度,履行应急值守、信息接报、上传下达、应急响应和协调指挥等职责。极端天气应对机制启动后,主要负责同志到岗指挥。(2)乡镇、村(社区)分别设立1名灾害信息员,负责灾害事故信息收集、统计和上报工作。(3)乡镇在灾害事故发生后20分钟内上报到县。
15.开展先期处置。(1)灾害事故发生后,乡镇、村(社区)迅速组织救援,第一时间营救遇险人员、转移危险区域群众,发动、组织群众自救互救,采取必要措施控制事态,防止发生次生、衍生灾害。(2)配合上级部门做好现场取证、道路引领、后勤保障、秩序维护等协助处置工作。(3)严肃宣传纪律,第一时间发声,传播正能量,快速处置舆情。
16.统筹灾害救助。(1)乡镇、村(社区)组织摸排灾情,妥善安置受灾群众,做好应急救助、过渡期救助、冬春救助等工作,及时拨付、发放救灾资金和物资,保障受灾群众基本生活。(2)宣传灾害保险政策,指导受灾群众及时报案,配合保险机构做好查勘、定损、理赔等工作。(3)配合做好卫生防疫、心理抚慰、医疗康复和灾后恢复重建等工作。(4)做好灾情评估,根据需要申请上级资金、物资。
(四)提升基层应急管理保障能力
17.配备应急物资。结合本地区灾害事故特点、人口分布、地理位置等因素,设置应急物资储备仓库(站点),乡镇面积不小于50平方米,村(社区)不小于15平方米。(2)根据抢险救灾实际需要,制定乡镇和村(社区)应急物资储备标准,对照标准落实储备,建立日常补充机制,定期维护保养更新。(3)乡镇就近与生产、销售企业签订物资代储协议,委托储备食品、饮用水等保质期短的救灾物资。(4)鼓励、引导企事业单位和家庭储备必要的应急物资。(5)暴雨洪涝灾害易发、交通不便的乡镇应配备卫星电话,保障极端状态下的应急通信。(6)乡镇需配备移动单兵、布控球等可视化指挥调度装备。
18.建设避灾设施。(1)统筹设置避难场所。乡镇有1—2个能安置不少于100人的避灾安置中心,各行政村(社区)至少有1个安置人数不少于50人的避灾安置点。在政(村)务公开栏、关键路口等设立逃生避险路线图或指示牌。(2)按“24小时值守、1分钟响应启动、3分钟到场扑救”的要求建设微型消防站。(3)加强应急教育科普阵地建设,在公共场所、人群聚集地合理设置应急宣传橱窗,推动建设一批防灾减灾科普宣教和应急体验基地。
(五)提升基层应急管理社会动员能力
19.厚植安全文化。(1)乡镇、村(社区)重点围绕群众、企事业人员等“社会末梢”,宣传安全理念、普及安全知识、培育安全文化,提升全社会风险识别、防灾避险的意识和能力。(2)抓住防灾减灾宣传周、安全生产月、消防宣传月等关键时间节点开展集中宣传。(3)常态化开展安全生产、防灾减灾宣传“进企业、进农村、进学校、进家庭、进机关”活动。(4)运用“案例教育法”,制作播放应急广播、短视频、微电影、公益广告等,强化宣传效果。(5)打造应急品牌,积极创建各类安全生产、防灾减灾示范村(社区)。
20.鼓励社会参与。(1)乡镇、村(社区)吸纳与整合包括企业、社会组织、村(居)民等多元主体,鼓励、引导其参与政府组织的宣传培训、应急演练、安全巡查、抢险救援等应急管理工作,营造联防联控、群防群治、全社会共同参与的良好氛围。(2)建立健全与社会组织、社会工作者、志愿者等社会力量的联动机制,完善统筹指导、任务调派和服务保障等措施。
五、强化组织实施
(一)加强组织领导。各乡镇要充分认识加强基层应急能力建设的极端重要性,切实提高政治站位,强化工作摆位,及时研究部署,明确应急管理职责,细化工作重点和任务分工,协调解决重大问题,确保基层应急管理体系和能力建设工作取得实效。
(二)加强工作协调。各有关部门要结合基层治理体系建设、基层防汛抗旱应急能力标准化建设等,统筹协调各相关部门合力推进基层应急管理体系和能力建设,在机构建设、人员配备、财力保障等方面向乡镇倾斜。各相关部门要按照各自职责发挥专业优势,切实抓好本行业领域的应急管理工作,不断织牢织密群众安全守护网。
(三)加大投入力度。县财政部门要落实好基层应急管理能力建设方面的支出责任,统筹各类资金资源,加大资金投入,加强资金保障。县应急管理部门要指导乡镇做好应急准备工作,强化应急状态下对乡镇的支持力度。
(四)加强督导考核。县应急管理部门要把推进基层应急管理能力建设纳入安全生产和消防工作考核,建立完善跟踪督导调度机制,明确目标任务、标准和时限,加大督导力度,深入基层分类指导、序时推进,强化示范引领,总结推广经验,不断提高基层应急管理工作能力水平。
附件:1.乡镇应急预案编制参考框架
2.村(社区)应急预案编制参考框架
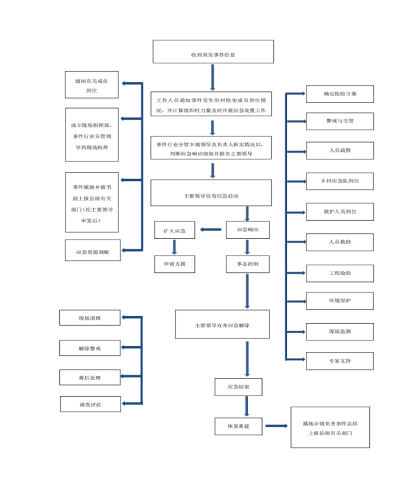
3.乡镇突发事件指挥流程图
4.乡镇常态事件处置流程图
5.乡、村级应急装备配备及救灾物资储备指南
附件1
乡镇应急预案编制参考框架
1.总则
1.1 目的依据
1.2 适用范围
1.3 工作原则
2.应急组织体系
2.1 组织机构
2.2 成员单位
2.3 应急工作组
3.报告与预警
3.1 风险分析与监测
3.2 预警
3.3 信息报告
4.应急处置
4.1 应急响应
4.2 应急处置措施
4.3 联动支援与保障
4.4 应急结束
5.后期处置
5.1 善后处置
5.2 评估总结
6.应急保障
6.1 通信保障
6.2 队伍保障
6.3 物资保障
6.4 场所保障
7.应急预案管理
7.1 发布实施
7.2 宣传培训
7.3 应急预案演练
7.4 应急预案衔接
8.附件
附件2
村(社区)应急预案编制参考框架
1.适用范围
2.应急组织机构
3.报告与预警
3.1 风险防范
3.2 信息报送
3.3 预警行动
4.应急处置
4.1 响应程序
4.2 先期处置
4.3 分灾种处置要点
4.4 应急支援
4.5 响应结束
5.应急保障
5.1 队伍保障
5.2 物资保障
5.3 场所保障
6.应急预案管理
7.附件
附件3
乡镇突发事件指挥流程图

附件4
乡镇常态事件处置流程图

附件5
乡镇、村级应急装备配备及救灾物资储备指南
|
物资装备类别 |
物资名称 |
|
|
应急管理综合执法装备 |
按照应急部《应急管理综合行政执法装备配备标准(试行)》乡级执法装备配备标准执行 |
|
|
日常巡查装备 |
激光测距仪、气体检测仪(可检测氧含量、可燃气体浓度)、长管呼吸器、安全绳、温度检测仪、强光手电筒、口哨 |
|
|
通用应急救援装备 |
常用工具 |
液压钳、铁锨、锯子、镢头、斧头、铁锤、担架 |
|
个人防护物资和装备 |
安全帽(头盔)、手套、安全鞋、工作服、安全警示背心、防护镜、雨衣、雨靴、防寒服、呼吸面具、氧气(空气)呼吸器、呼吸器充填泵、水壶、毛巾 |
|
|
现场应急通信 装备 |
救援单兵装备、布控球、对讲机、卫星电话、移动报灾终端 |
|
|
救援保障装备 |
救援帐篷、发电机、移动电缆、照明灯具 |
|
|
森林防灭火装备 |
防护装备:扑火服、作训服、挎包、水壶、毛巾; 灭火装备:森林消防泵、风力灭火机、油锯、二号工具 |
|
|
防汛抗旱应急救援装备 |
预警设备 |
手摇式报警器、手持扩音喇叭、铜锣、口哨、简易雨量计 |
|
抢险物料 |
编织袋、彩条布、桩木、土工布、砂石料 |
|
|
查险抢险设备 器材 |
强光巡查手电、查险登山杖、雨衣、雨鞋、小型汽柴发电机 |
|
|
救生物资设备 器材 |
救生绳索、救生杆、救生衣、救生圈 |
|
|
抗旱物资设备 |
各类水泵、小型净水设备、电缆、输水软管 |
|
|
生活类救灾物资 |
实物储备 |
被服类:棉被、棉被褥、棉大衣、毛巾被、空调被、棉衣裤、绒衣裤、单衣裤、毛毯、口罩 安置类:棉帐篷、单帐篷、硬折叠床、软折叠床、防潮垫、救援包、草席、睡袋、蚊帐、厕所帐篷、移动式简易厕所、雨衣、雨鞋、救生衣、折叠桌椅、折叠担架、保温桶、储水桶 |
|
协议储备 |
矿泉水、肉食品、食盐、食糖、药品、医疗器械、成品粮、食用油 |
|
|
备注 |
各乡镇结合本地实际,科学合理选配储备物资。 |
|
皖公网安备 34102402000001号
不良信息举报