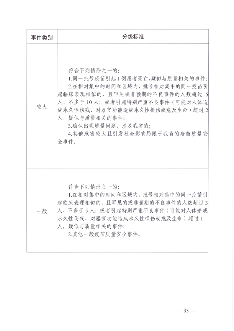
简体
繁体
一网
搜
网站首页
首 页
资讯中心
县长之窗
政府信息公开
政务服务
互动交流
解读回应
数据发布
魅力祁门
政务新媒体
当前位置:
首页
> 政府信息公开 > 祁门县凫峰镇人民政府
>
应急管理
>
应急预案
索
引
号:
003157054/202406-00035
信息分类:
应急预案
主题分类:
公安、安全、司法,公民,其他,DOC
发文日期:
发布机构:
祁门县凫峰镇人民政府
发布日期:
2024-06-25
生效日期:
有效
废止日期:
发布文号:
祁政办秘〔2024〕7号
关
键
词:
内容概述:
有
效
性:
有效
祁门县人民政府办公室关于印发祁门县药品安全突发事件应急预案的通知
作者:祁门县市场监督管理局
发布时间:2024-06-25 11:40
信息来源:祁门县市场监督管理局
阅读次数:
次
字号:
大
中
小
文本下载
我要纠错
打印
收藏
扫一扫在手机打开当前页