简体
繁体
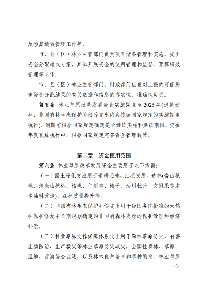
一网
搜
网站首页
首 页
资讯中心
县长之窗
政府信息公开
政务服务
互动交流
解读回应
数据发布
魅力祁门
政务新媒体
当前位置:
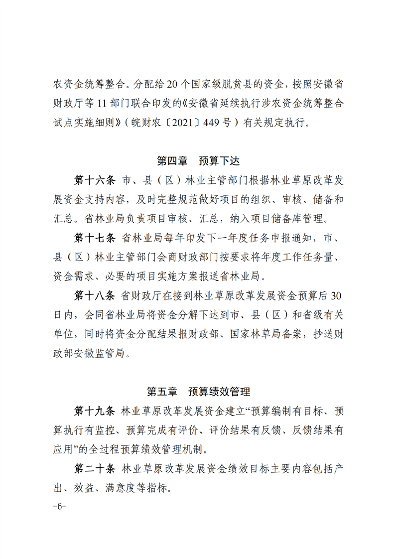
首页
> 政府信息公开 > 祁门县安凌镇人民政府
>
财政资金
>
财政专项资金管理和使用情况
>
林业生态补偿资金管理和使用情况
>
政策与标准
索
引
号:
003157134/202506-00008
信息分类:
政策与标准
主题分类:
农业、林业、水利
发文日期:
2025-02-25
发布机构:
祁门县安凌镇人民政府
发布日期:
2025-06-10
生效日期:
有效
废止日期:
发布文号:
无文号
关
键
词:
内容概述:
有
效
性:
有效
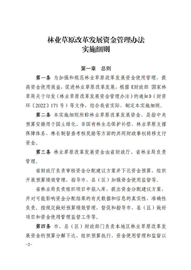
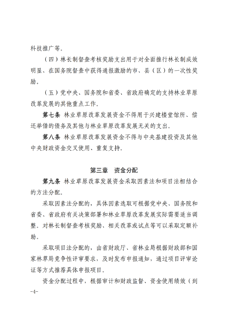
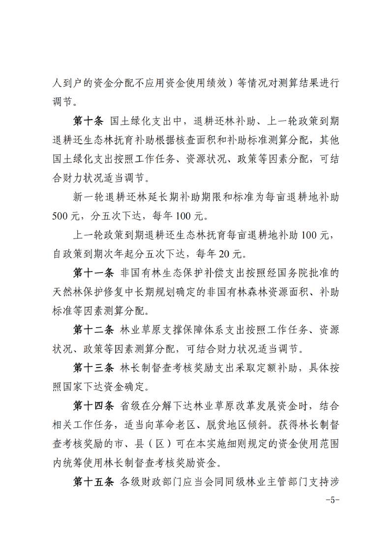
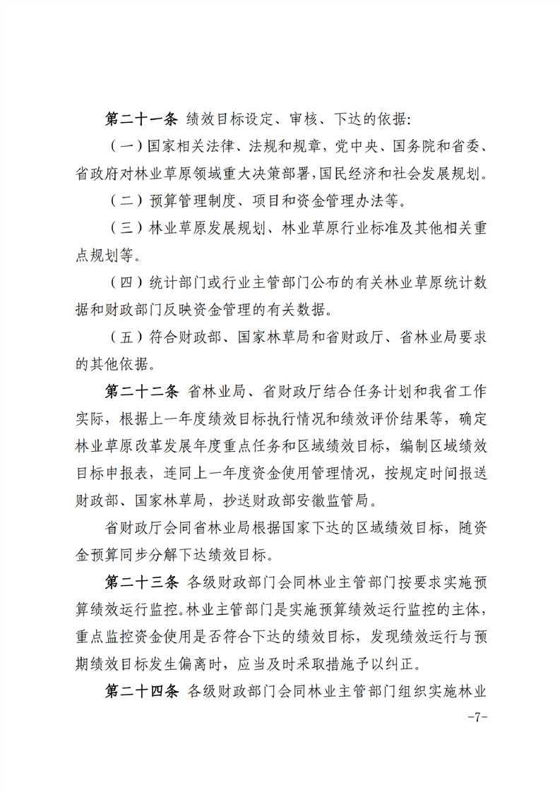
安徽省财政厅安徽省林业局关于印发《林业草原改革发展资金管理办法实施细则》的通知
发布时间:2025-06-10 09:27
信息来源:祁门县林业局
阅读次数:
次
字号:
大
中
小
文本下载
我要纠错
打印
收藏
扫一扫在手机打开当前页