简体
繁体
一网
搜
网站首页
首 页
资讯中心
县长之窗
政府信息公开
政务服务
互动交流
解读回应
数据发布
魅力祁门
政务新媒体
当前位置:
首页
> 政府信息公开 > 祁门县金字牌镇人民政府
>
财政资金
>
财政专项资金管理和使用情况
>
农业综合开发资金管理和使用情况
>
分配结果
索
引
号:
779088498/202512-00041
信息分类:
分配结果
主题分类:
财政、金融、审计
发文日期:
2025-12-30
发布机构:
祁门县金字牌镇人民政府
发布日期:
2025-12-30
生效日期:
有效
废止日期:
发布文号:
无文号
关
键
词:
内容概述:
有
效
性:
有效
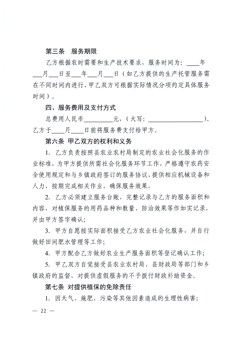
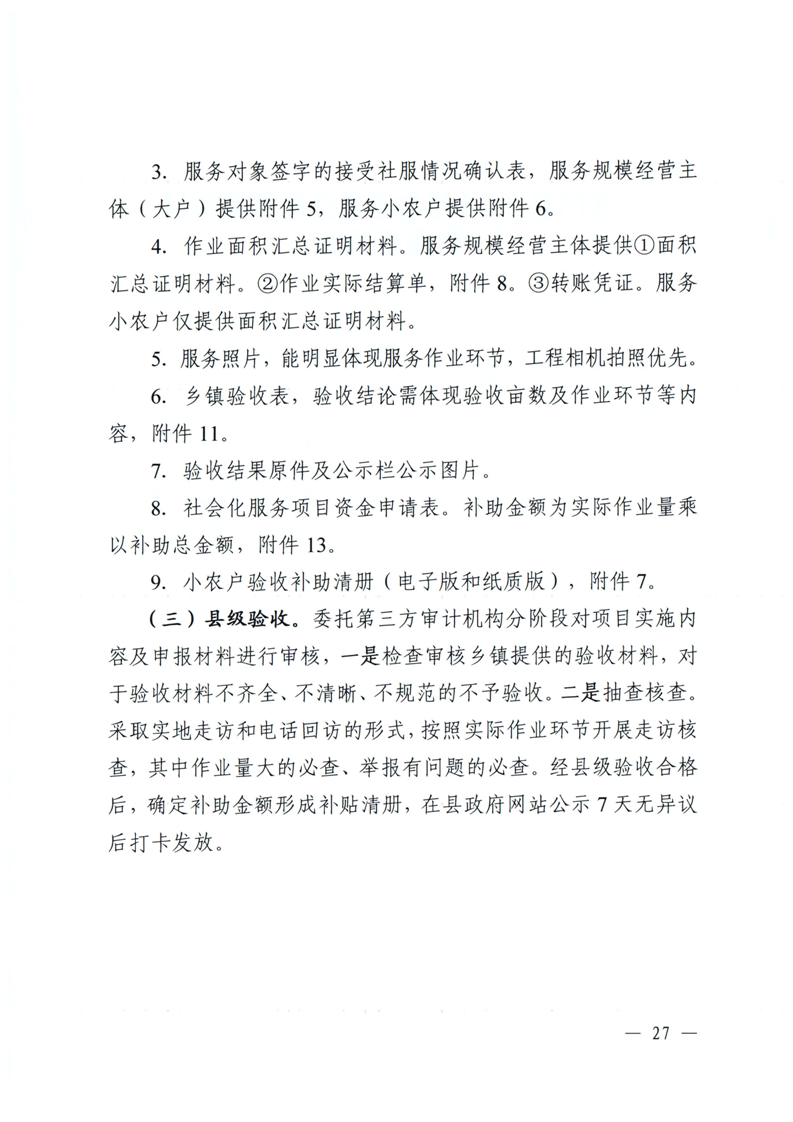
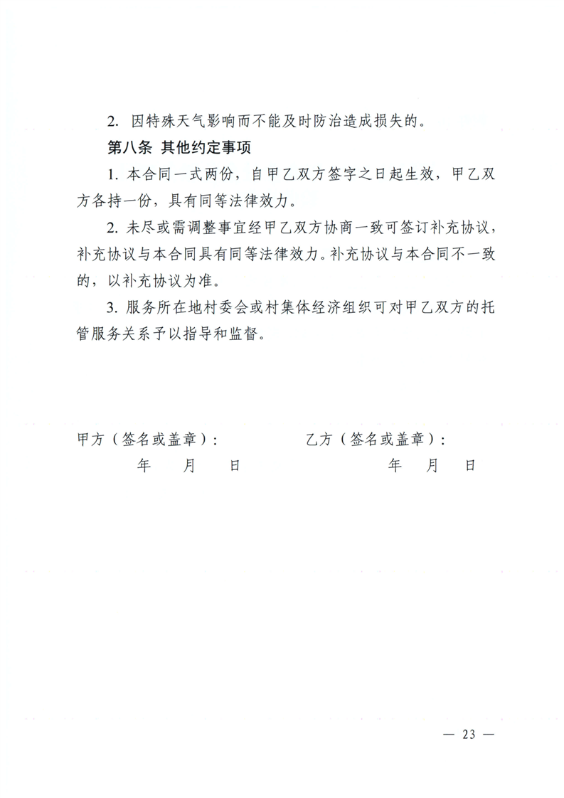
关于印发《祁门县2025年中央财政提前下达资金支持农业社会化服务项目实施方案》的通知
作者:金字牌镇政府
发布时间:2025-12-30 09:57
信息来源:祁门县金字牌镇人民政府
阅读次数:
次
字号:
大
中
小
文本下载
我要纠错
打印
收藏
扫一扫在手机打开当前页