简体
繁体
一网
搜
网站首页
首 页
资讯中心
县长之窗
政府信息公开
政务服务
互动交流
解读回应
数据发布
魅力祁门
政务新媒体
当前位置:
首页
> 政府信息公开 > 祁门县金字牌镇人民政府
>
财政资金
>
财政专项资金管理和使用情况
>
提高妇女儿童健康水平
>
政策与标准
索
引
号:
779088498/202411-00029
信息分类:
政策与标准
主题分类:
政务公开、政府信息公开
发文日期:
发布机构:
祁门县金字牌镇人民政府
发布日期:
2024-11-22
生效日期:
有效
废止日期:
发布文号:
无文号
关
键
词:
内容概述:
有
效
性:
有效
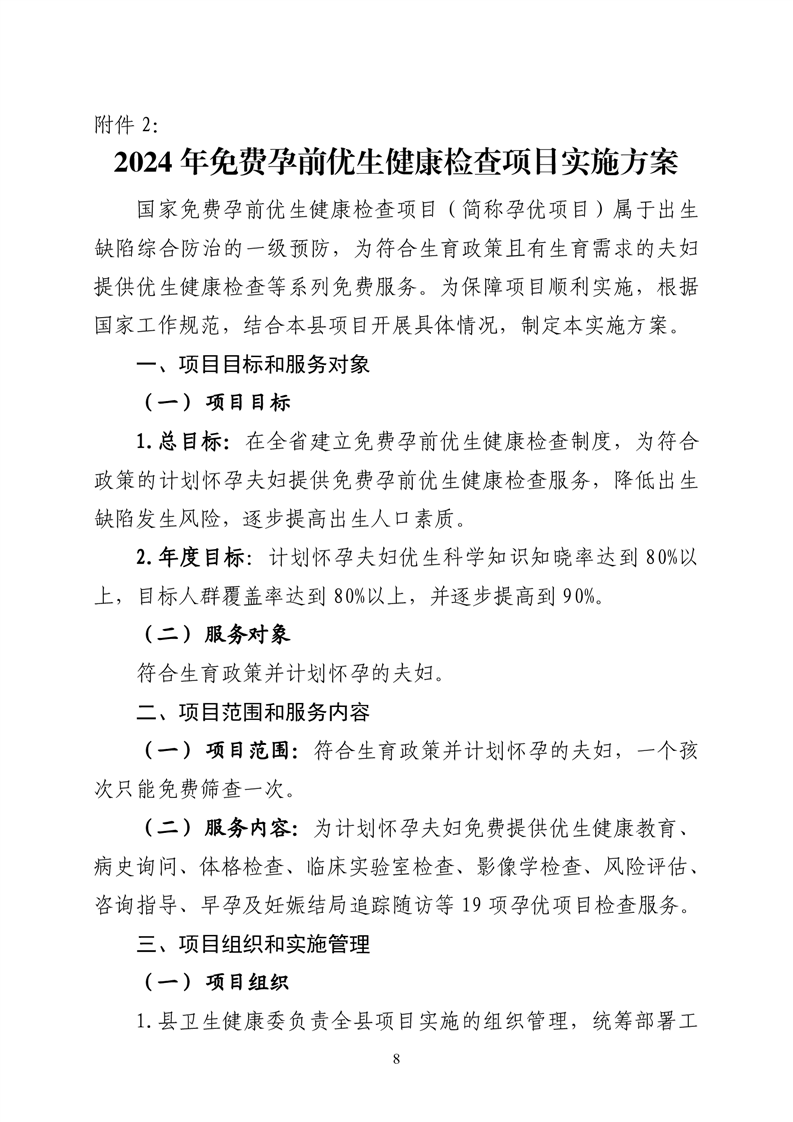
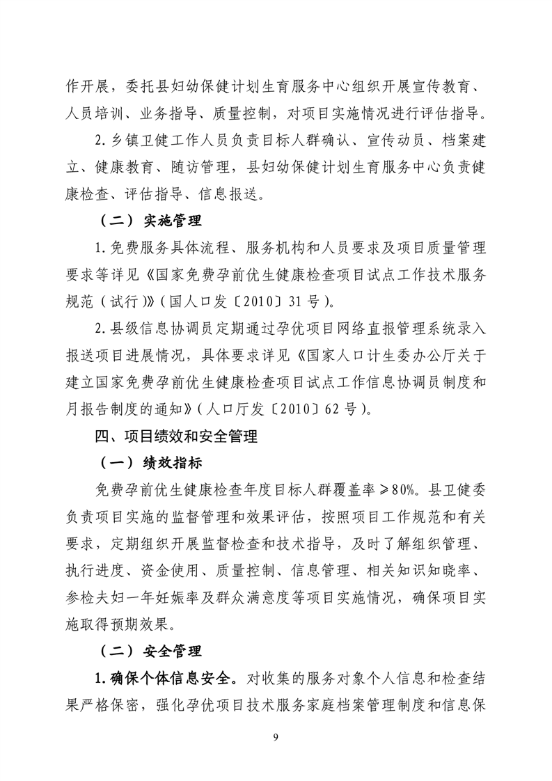
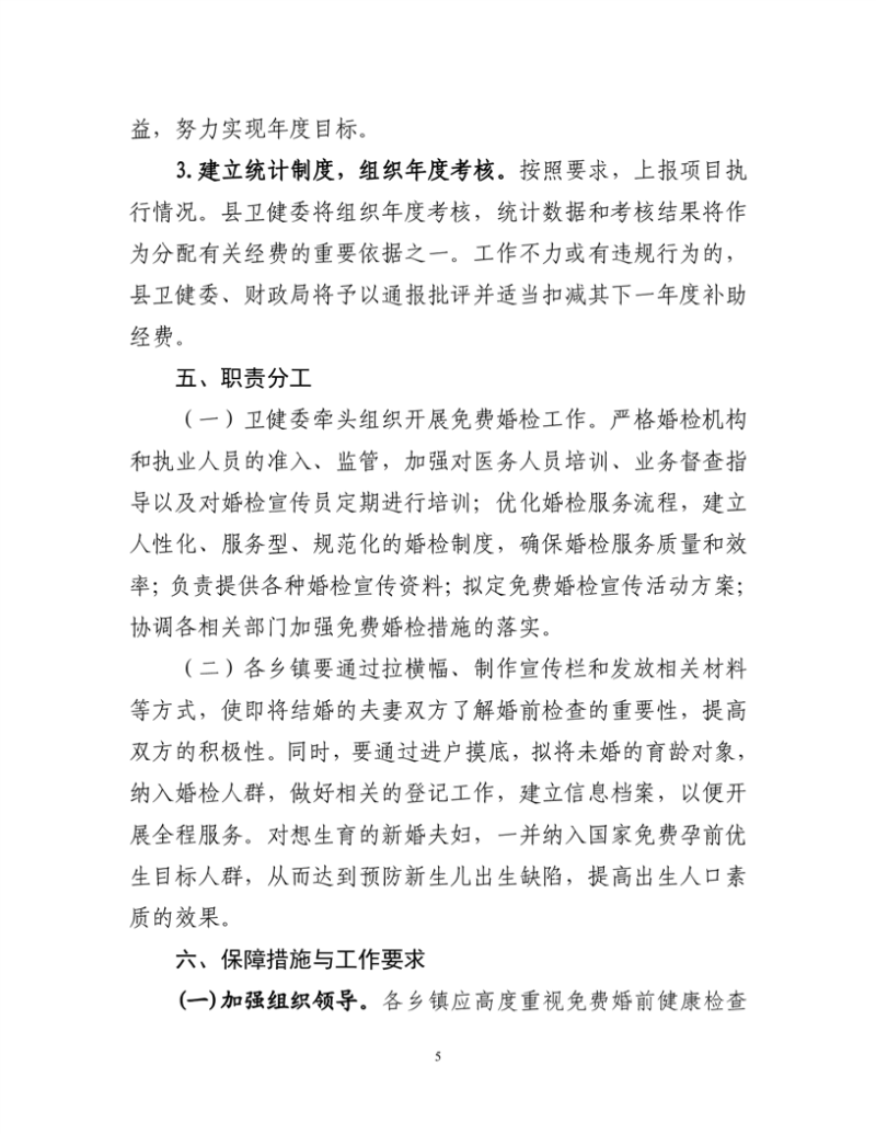
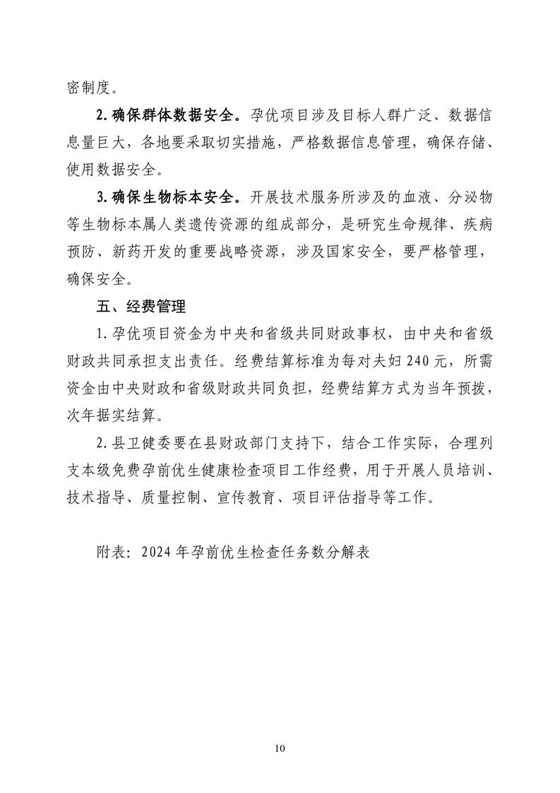
关于印发2024年妇幼健康工作部分项目实施方案的通知
作者:金字牌镇政府
发布时间:2024-11-22 15:26
信息来源:祁门县金字牌镇人民政府
阅读次数:
次
字号:
大
中
小
文本下载
我要纠错
打印
收藏
扫一扫在手机打开当前页