简体
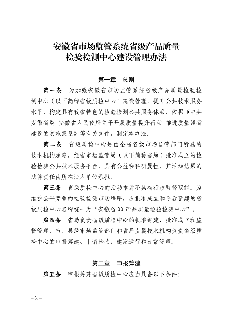
繁体
一网
搜
网站首页
首 页
资讯中心
县长之窗
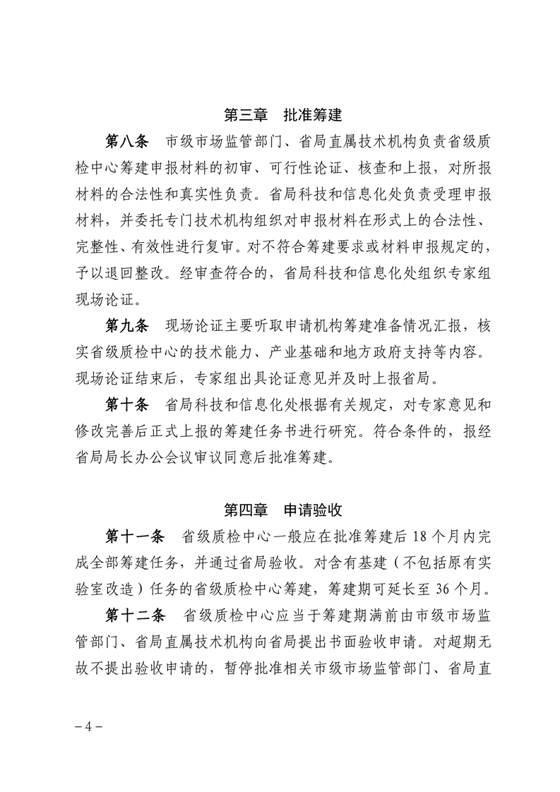
政府信息公开
政务服务
互动交流
解读回应
数据发布
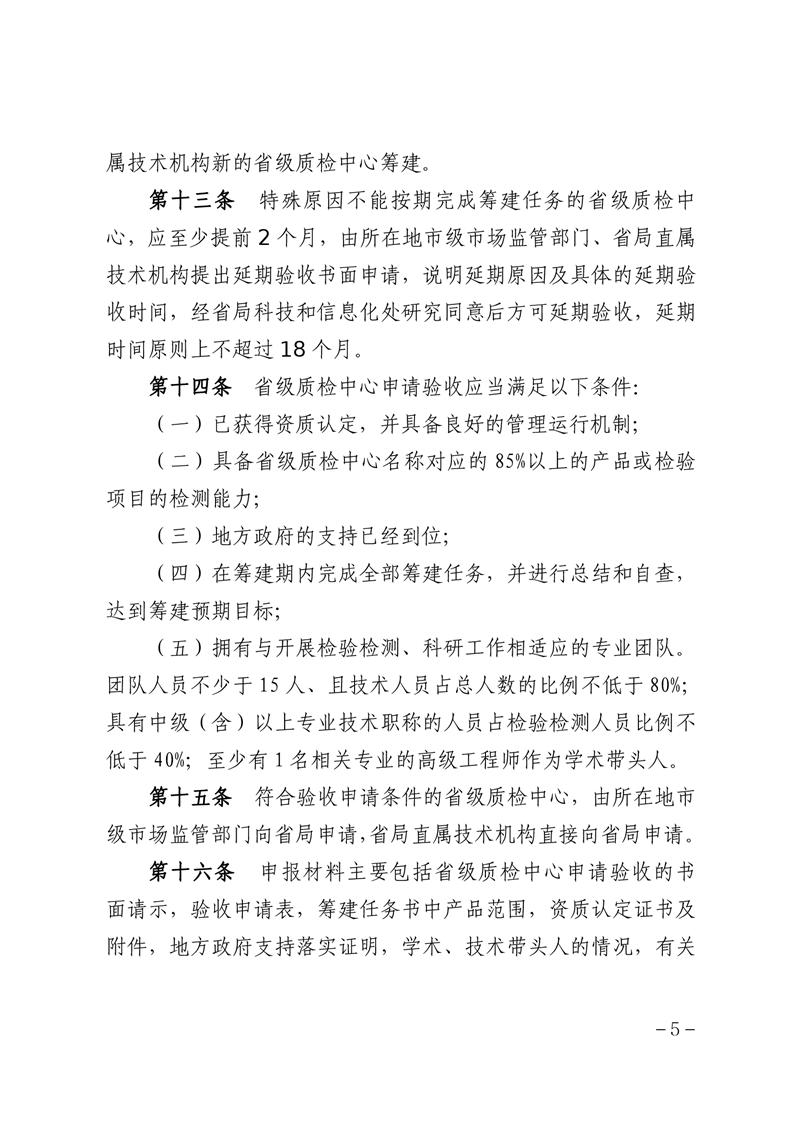
魅力祁门
政务新媒体
当前位置:
首页
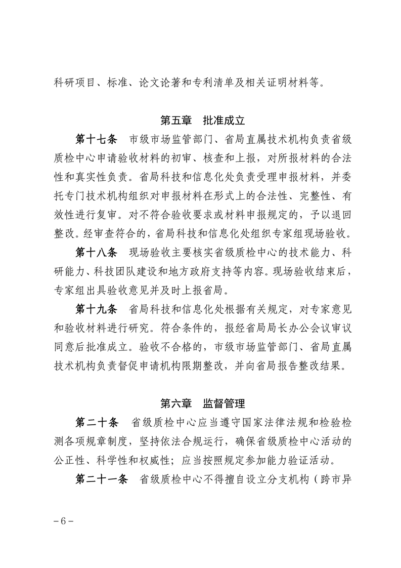
> 政府信息公开 > 祁门县市场监督管理局
>
市场监管规则和标准
>
市场监管规则
>
科技信息化
>
规范性文件
索
引
号:
092877386/202502-00006
信息分类:
规范性文件
主题分类:
市场监管、安全生产监管,公民,函,DOC,其他,其他,其他
发文日期:
发布机构:
祁门县市场监督管理局
发布日期:
2025-02-07
生效日期:
有效
废止日期:
发布文号:
无
关
键
词:
内容概述:
有
效
性:
有效
关于印发《安徽省市场监管系统省级产品质量检验检测中心建设管理办法》的通知
作者:祁门县市场监管局
发布时间:2025-02-07 09:24
信息来源:祁门县市场监督管理局
阅读次数:
次
字号:
大
中
小
文本下载
我要纠错
打印
收藏
扫一扫在手机打开当前页