长辈版
无障碍
简体
繁体
一网
搜
网站首页
首 页
资讯中心
县长之窗
政府信息公开
政务服务
互动交流
解读回应
数据发布
魅力祁门
政务新媒体
当前位置:
首页
> 政府信息公开 > 祁门县卫生健康委员会
>
财政资金
>
年度部门预决算及“三公”经费情况
>
本部门预算
索
引
号:
003156801/202402-00056
信息分类:
本部门预算
主题分类:
卫生、体育
发文日期:
发布机构:
祁门县卫生健康委员会
发布日期:
2024-02-21
生效日期:
有效
废止日期:
发布文号:
无文号
关
键
词:
内容概述:
有
效
性:
有效
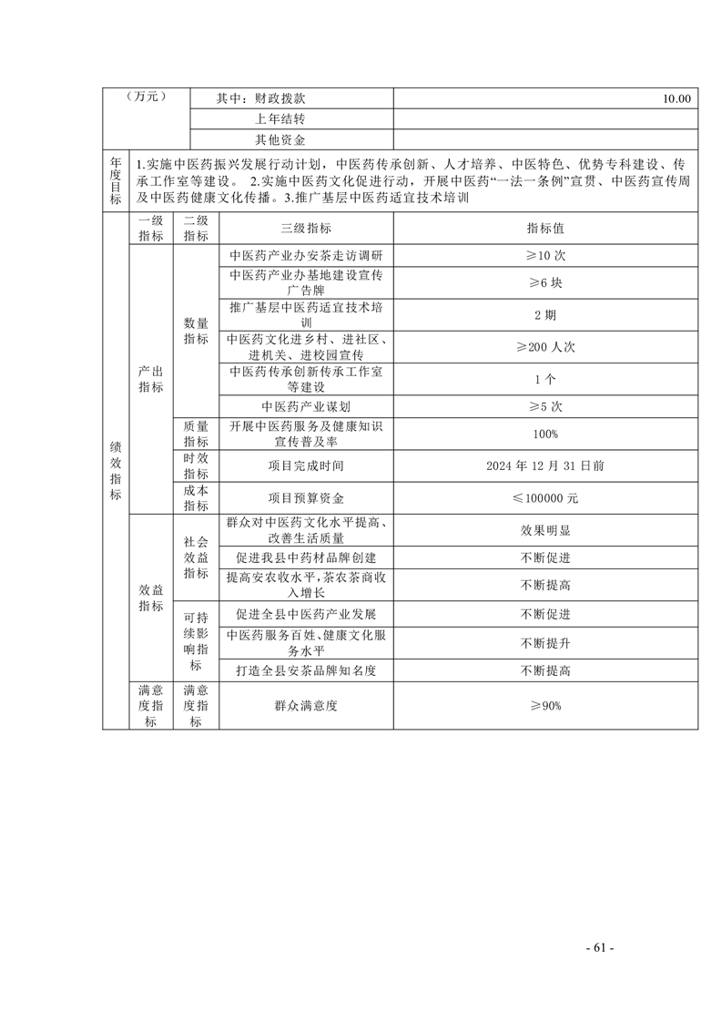
祁门县卫生健康委员会2024年单位预算
作者:祁门县卫生健康委员会
发布时间:2024-02-21 10:48
信息来源:祁门县卫生健康委员会
阅读次数:
次
字号:
大
中
小
文本下载
我要纠错
打印
收藏
扫一扫在手机打开当前页