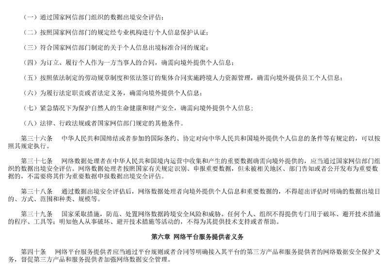
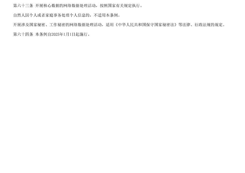
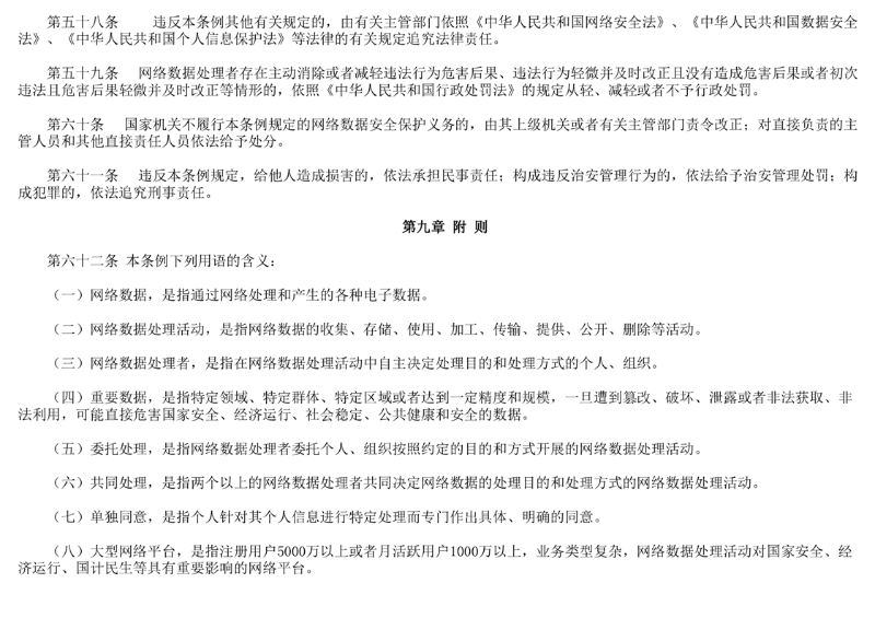
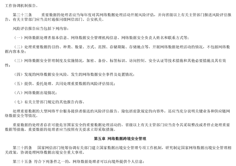
简体
繁体
一网
搜
网站首页
首 页
资讯中心
县长之窗
政府信息公开
政务服务
互动交流
解读回应
数据发布
魅力祁门
政务新媒体
当前位置:
首页
> 政府信息公开 > 祁门县自然资源和规划局
>
优化营商环境
>
法律法规
>
法规
索
引
号:
11341024MB1920079T/202411-00012
信息分类:
法规
主题分类:
政务公开、政府信息公开
发文日期:
发布机构:
祁门县自然资源和规划局
发布日期:
2024-11-15
生效日期:
有效
废止日期:
发布文号:
无
关
键
词:
内容概述:
有
效
性:
有效
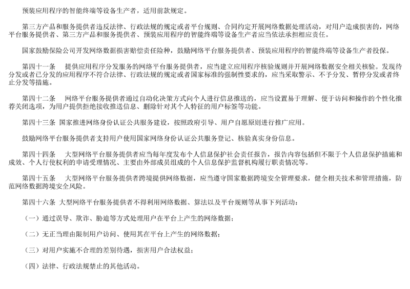
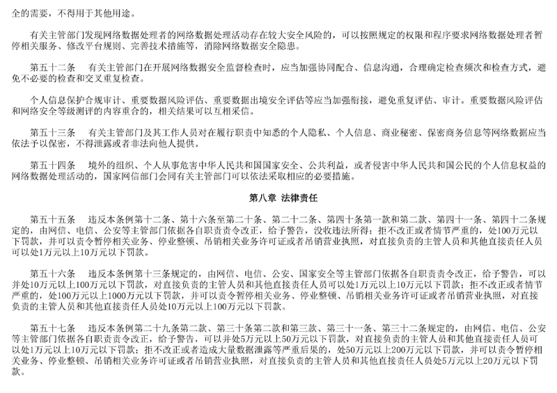
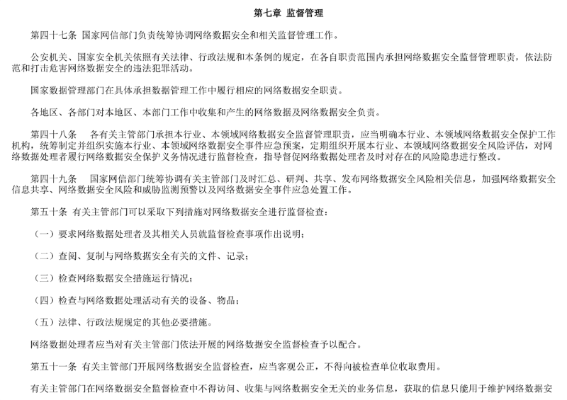
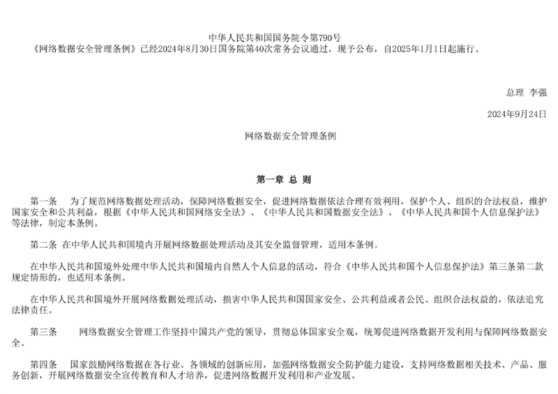
网络数据安全管理条例
作者:祁门县自然资源和规划局
发布时间:2024-11-15 10:41
信息来源:祁门县自然资源和规划局
阅读次数:
次
字号:
大
中
小
文本下载
我要纠错
打印
收藏
扫一扫在手机打开当前页