简体
繁体
一网
搜
网站首页
首 页
资讯中心
县长之窗
政府信息公开
政务服务
互动交流
解读回应
数据发布
魅力祁门
政务新媒体
当前位置:
首页
> 政府信息公开 > 祁门县科技商务工业信息化局
>
财政资金
>
年度部门预决算及“三公”经费情况
>
本部门“三公”经费
索
引
号:
11341024779073325R/202509-00018
信息分类:
本部门“三公”经费
主题分类:
其他
发文日期:
2025-09-25
发布机构:
祁门县科技商务工业信息化局
发布日期:
2025-09-25
生效日期:
有效
废止日期:
发布文号:
无
关
键
词:
内容概述:
有
效
性:
有效
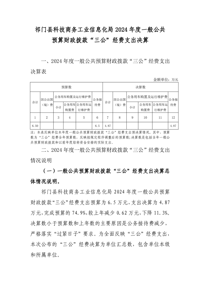
祁门县科技商务工业信息化局2024年度一般公共预算财政拨款“三公”经费支出决算
作者:祁门县科商工信局
发布时间:2025-09-25 09:45
信息来源:祁门县科技商务工业信息化局
阅读次数:
次
字号:
大
中
小
文本下载
我要纠错
打印
收藏
祁门县科技商务工业信息化局2024年度一般公共预算财政拨款三公经费支出决算.pdf
扫一扫在手机打开当前页