简体
繁体
一网
搜
网站首页
首 页
资讯中心
县长之窗
政府信息公开
政务服务
互动交流
解读回应
数据发布
魅力祁门
政务新媒体
当前位置:
首页
> 政府信息公开 > 祁门县政府办
>
社会公益事业建设及重点民生领域
>
社会救助和社会福利
>
城乡低保
索
引
号:
003156406/202501-00043
信息分类:
城乡低保
主题分类:
民政、扶贫、救灾
发文日期:
2025-01-20
发布机构:
祁门县政府办
发布日期:
2025-01-20
生效日期:
有效
废止日期:
发布文号:
无文号
关
键
词:
内容概述:
有
效
性:
有效
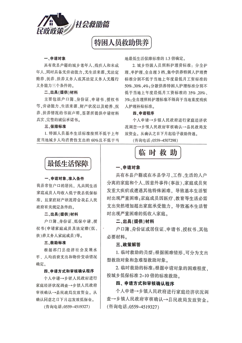
社会救助(最低生活保障)申请程序
作者:祁门县民政局
发布时间:2025-01-20 09:53
信息来源:祁门县民政局
阅读次数:
次
字号:
大
中
小
文本下载
我要纠错
打印
收藏
扫一扫在手机打开当前页