长辈版
无障碍
简体
繁体
一网
搜
网站首页
首 页
资讯中心
县长之窗
政府信息公开
政务服务
互动交流
解读回应
数据发布
魅力祁门
政务新媒体
当前位置:
首页
> 政府信息公开 > 祁门县政府办
>
财政资金
>
年度财政预决算及“三公”经费情况
>
政府办年度财政预决算及“三公”经费
索
引
号:
003156406/202509-00117
信息分类:
政府办年度财政预决算及“三公”经费
主题分类:
财政、金融、审计
发文日期:
发布机构:
祁门县政府办
发布日期:
2025-09-25
生效日期:
有效
废止日期:
发布文号:
无
关
键
词:
内容概述:
有
效
性:
有效
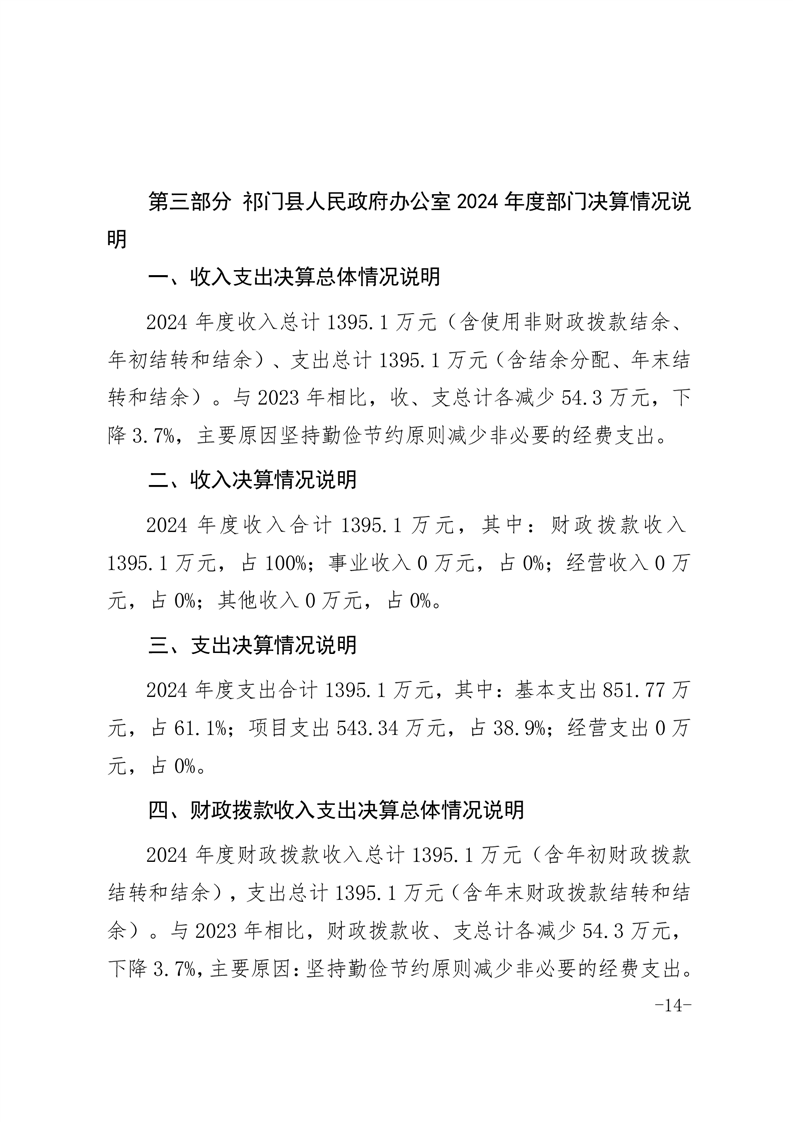
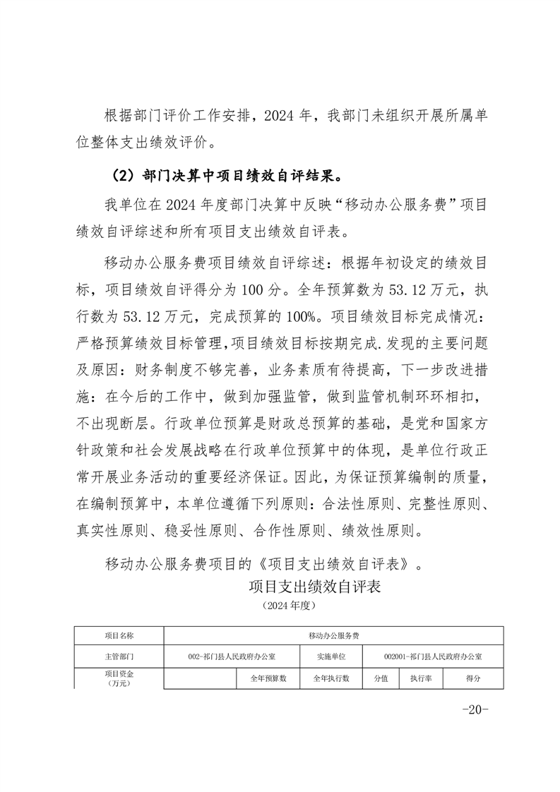
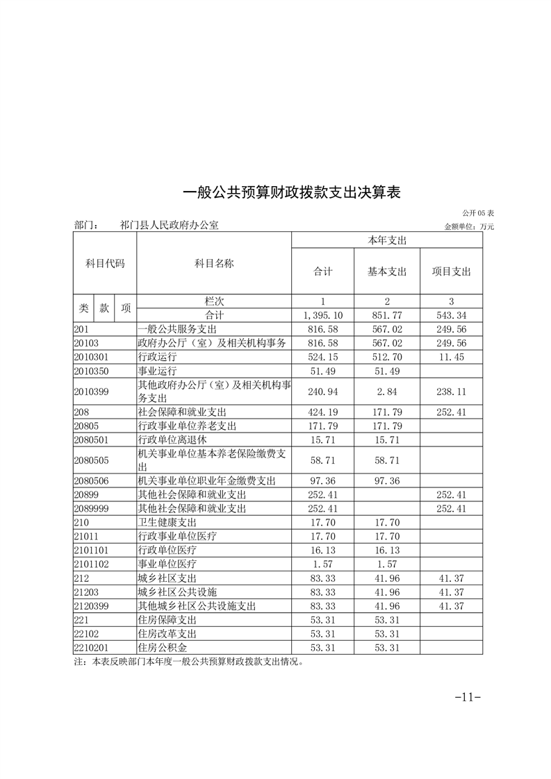
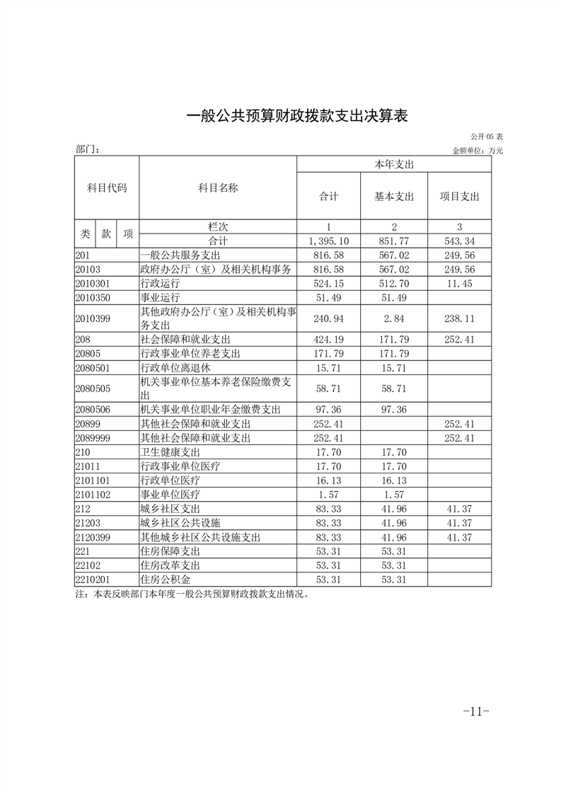
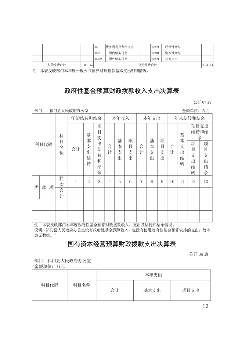
祁门县人民政府办公室2024年度部门决算
作者:祁门县信息公开
发布时间:2025-09-25 11:26
信息来源:祁门县政府办
阅读次数:
次
字号:
大
中
小
文本下载
我要纠错
打印
收藏
2024年祁门县人民政府办公室2024年项目评价报告 .docx.pdf
扫一扫在手机打开当前页