简体
繁体
一网
搜
网站首页
首 页
资讯中心
县长之窗
政府信息公开
政务服务
互动交流
解读回应
数据发布
魅力祁门
政务新媒体
当前位置:
首页
> 政府信息公开 > 祁门县政府办
>
重大建设项目批准和实施
>
项目全生命周期公开
>
S42黄祁高速祁门西出口道路连接项目
索
引
号:
003156406/202112-00062
信息分类:
S42黄祁高速祁门西出口道路连接项目
主题分类:
政务公开、政府信息公开
发文日期:
发布机构:
祁门县政府办
发布日期:
2021-12-15
生效日期:
有效
废止日期:
发布文号:
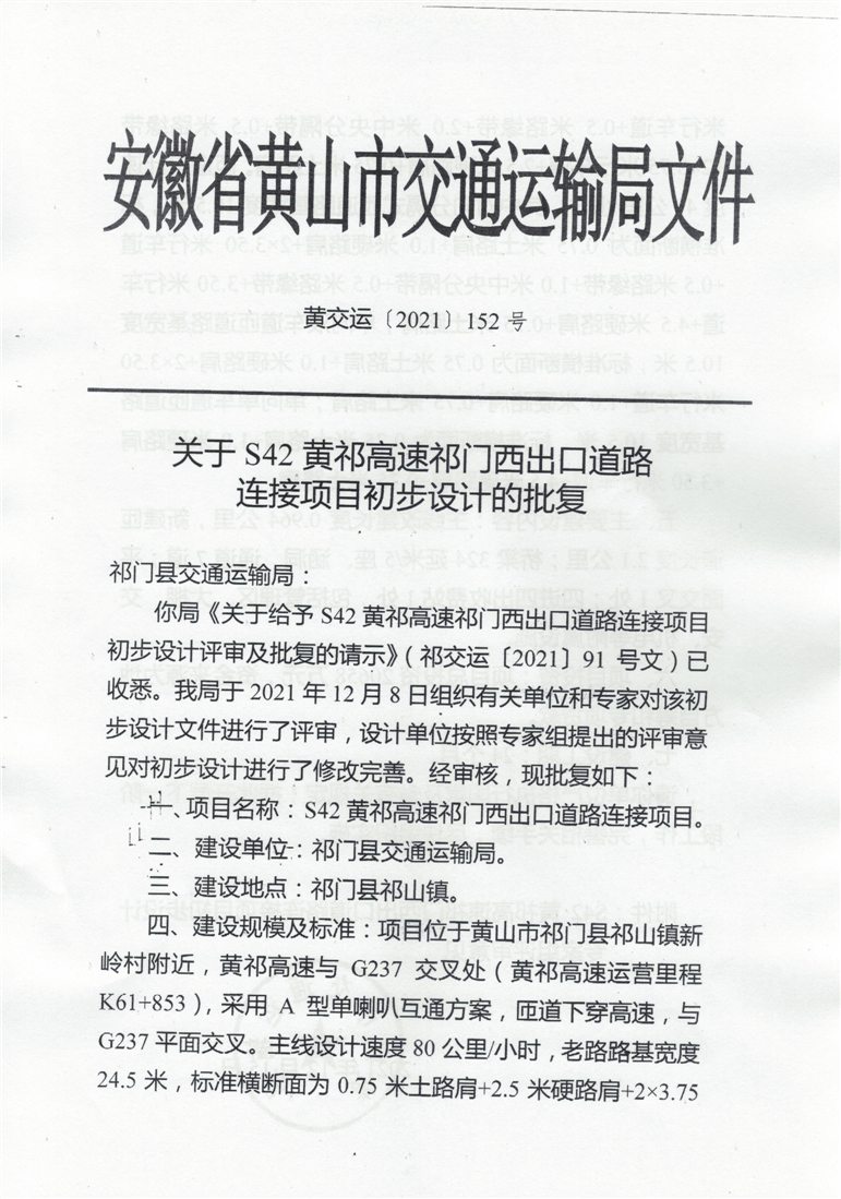
黄交运(2021)152号
关
键
词:
内容概述:
有
效
性:
有效
关于S42黄祁高速祁门西出口道路连接项目初步设计的批复
作者:祁门县发改委
发布时间:2021-12-15 11:36
信息来源:祁门县发展和改革委员会
阅读次数:
次
字号:
大
中
小
文本下载
我要纠错
打印
收藏
扫一扫在手机打开当前页